搜索
首页
走进研究院
研究院简介
组织架构
研究院理事会
研究院领导
专家学术与咨询委员会
服务领域
前沿动态
院情资讯
科技前沿
行业动态
通知公告
合作交流
院企合作
合作企业
技术培训
技术疑难
科技成果
科企孵化
成果展示
人才战略
人才环境
人才培养
人才招聘
科研平台
院属研究所
联合实验室
分析测试中心
检测服务
下载中心
政策文件
表格下载
联系我们
当前位置:
首页
>>
前沿动态
>>
通知公告
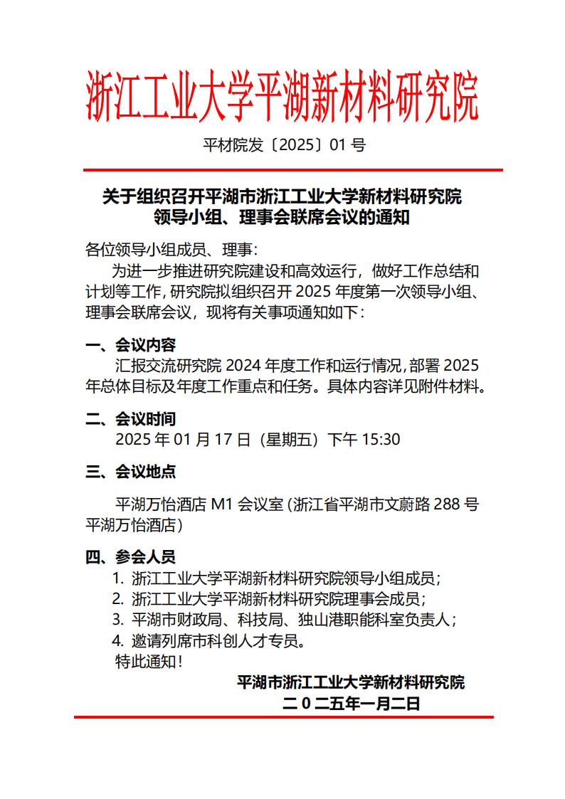
关于召开平湖市浙江工业大学新材料研究院领导小组、理事会联席会议的通知
发布日期:2025-01-02 13:29:02
关于举办“招才纳贤•回嘉来平”2025春季校园招聘宣讲会(南昌站)的通知(1)
关于全面修订研究院日常管理制度的通知
前沿动态
院情资讯
科技前沿
行业动态
通知公告
关闭
院企合作:
0573-85828658
测试中心:
0573-85828656
工作日:8:30-17:00
在线留言
研究院官方微信公众号
测试预约